Doppelsuper-Tonteil beim 4 Normen Fernsehgerät
ID: 155961
Doppelsuper-Tonteil beim 4 Normen Fernsehgerät
05.Jan.08 13:14
6064

Das Philips 4-Normen Fernsehgerät 14TX113, aus dem Jahr 1955,
verfügt über einen hochinteressanten Tonteil.
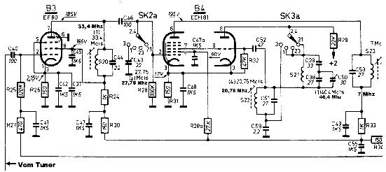
Wie aus dem Schaltbild zu erkennen, erfolgt bei allen 4 Normen der Tonempfang nach dem Paralleltonverfahren. Dazu wird direkt am Tunerausgang das Bild- und Tonsignal getrennt.

Die Leitung nach oben führt zur 1. Ton-ZF,über C 89 geht es zur 1. Bild-ZF
Die Bild-ZF beträgt bei allen 4 Normen auf 38,9 MHz. Die Ton-ZF ist unterschiedlich 27,75 MHz bei der französischen Norm und bei den 3 übrigen Normen (CCIR, Belgien 1 und Belgien 2) beträgt sie 33,4 MHz.

Hier die 1. und 2. Ton-ZF-Stufe
Dazu wird mit dem Normenschalter (Ebene SK1a und SK2a) die jeweilige Resonanz der Schwingkreise zu der 1. und 2. Ton-ZF hergestellt. Bei der 2. ZF-Röhre handelt es sich um eine ECH81 deren Triodenteil als Oszillator arbeitet. mit der Verbindung der Punkte 7 mit 9 dieser Röhre entsteht im Heptodenteil durch Mischung die 2. Ton-ZF. Der Oszillator schwingt bei der französischen Norm auf 20,75 MHz, welche mit der 27,75 MHz Ton-ZF eine Differenz von 7 MHz ergibt.

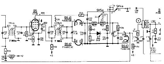
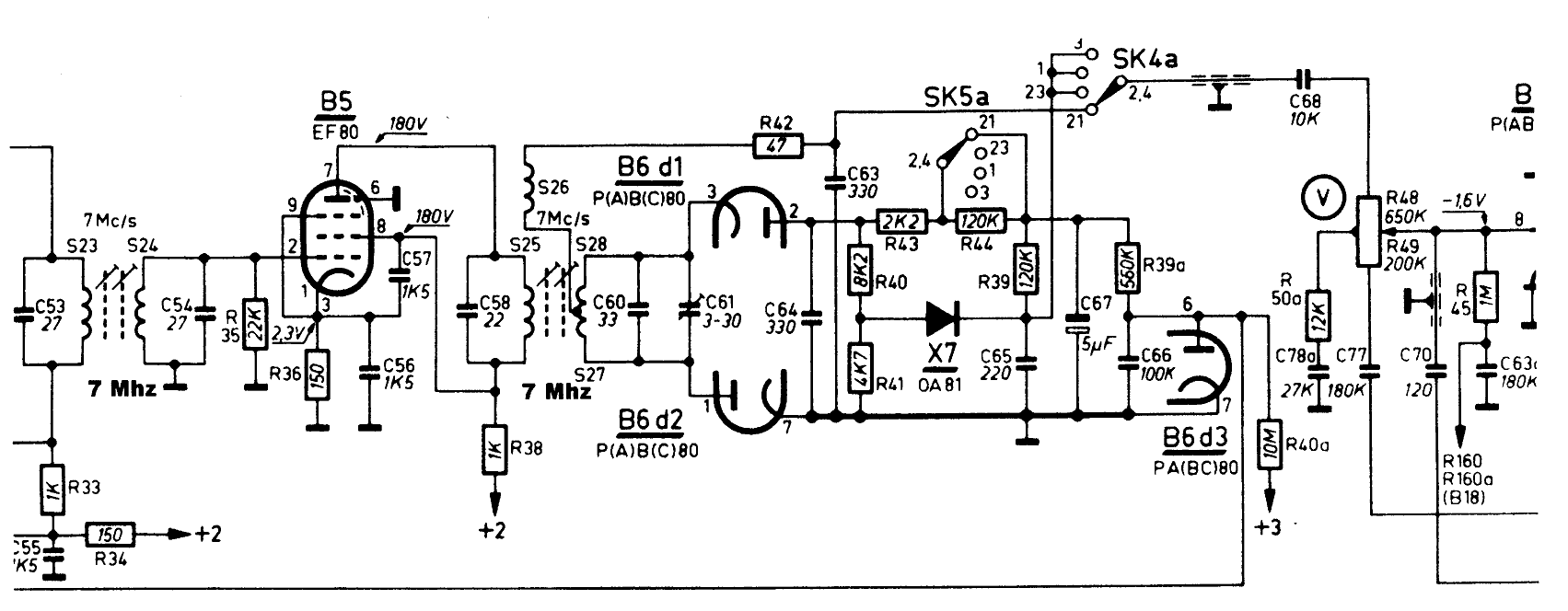
Hier die 3. Ton-ZF-Stufe und die Demodulatorstufe mit 7 MHz
Bei den übrigen 3 Normen wird mit der Ebene SK3a des Normenschalters der Oszillator auf 40,4 MHz gebracht, wodurch auch nach der Mischung mit der 33,4 MHz Ton-ZF ebenfalls eine Differenz von 7 MHz entsteht. Die Bandfilter zwischen der 2. ZF-Stufe und das Demodulatorfilter sind auf die 7 MHZ fest abgestimmt. Im letzteren Filter befindet sich sowohl eine FM-Demodulation für die CCIR-Norm, als auch eine AM-Demodulation für die übrigen 3 Normen. An der Ebene SK4a und SK5a des Normenschalters erfolgt die jeweilige Verbindung zum NF-Verstärker.
Die Schaltebene SK1b des Normenschalters zwischen der 1. und 2. ZF-Stufe schafft die Verbreiterung der Durchlasskurve der Bild-ZF beim Empfang der französischen Norm.
Ausführliche technische Unterlagen sind zum Modell hochgeladen. Anlagen:
Für diesen Post bedanken, weil hilfreich und/oder fachlich fundiert.