philips: LD480AB; Annette
? philips: LD480AB; Annette
(helped by Google Translate)
Ich habe vor kurzem einen LD480AB aus Deutschland erhalten.
Nr. 1: Was ist die zwei Pin-Buchse angeschlossen, um Fahrwerk und HT + Akku für?
Nr. 2: Warum gibt es keine HT Batteriestrom überhaupt gezogen, bis ein Kurzschlussstecker Link in der oberen Buchse geschoben wird? Dann das Radio funktioniert. "Ausschalten" noch reduziert HT Batterie Strom auf Null.
Ich ersetzte die alte DEAC mit einem "C" NiMH 3500mAh Zelle. Obwohl unglaublich es scheint, auf mein Netzteil aufladen. Also versuchte ich kurz den Netzstecker Netzkabel Versorgung (ohne die Kurzschlussstecker erwähnt). Es funktionierte aber der DL96 leuchten blau! Ich schaltete das Stromnetz sofort aus. Die DL96 und die LW / MW / UKW arbeiten noch feiner auf Batterien, sondern nur mit der Steckbrücke in der oberen Buchse.

I have recently received a LD480AB from Germany.
# 1: What is the two pin socket connected to Chassis and HT+ battery for?
# 2: Why is there no HT battery current drawn at all until a shorting plug link is pushed in the top socket? Then the radio works. Turning "off" still reduces HT battery current to zero.
I replaced the old DEAC with a "C" NiMH 3500mAH cell. Though amazingly it does seem to charge on my PSU. So I briefly tried the mains line cord supply (without the shorting plug mentioned). It operated but the DL96 light up blue! I switched the mains electricity off immediately. The DL96 and the LW/MW/VHF are still working fine on batteries, but only with the shorting plug in the top socket.
Other notes:
The loudspeaker wire was snapped off at transformer, it's also the 2nd socket from the left.
The "Balun" board is on the case and had one wire broken at chassis end and one wire broken at board end.
The VHF dial pointer was missing, replaced with fat cut and bent red plastic covered paper clip. The dial plastic is cracked. But I can make a new one.
The wave change / charge / off /on switches gummed up and now cleaned.
The Telescopic Rod aerials are missing, but easily replaced, though not identical. The Ferrite rod aerial was broken in three places during shipping and wires snapped on coils. It seems to "peak up" fine with a Ukraine sourced Ferrite Rod (A bit short at 200mm).
Sonstige Hinweise:
Der Lautsprecher wurde auf Draht aus Transformator aufgeschnappt, es ist auch die zweite Buchse von links.
Die "Balun" Bord ist auf dem Gehäuse und hatte einen Draht zu Ende Chassis gebrochen und einen Draht an Bord Ende gebrochen.
Das UKW Skalenzeiger fehlte, ersetzte mit Fett geschnittenen und gebogenen roten Kunststoff abgedeckt Büroklammer. Das Zifferblatt aus Kunststoff ist gerissen. Aber ich kann machen eine neue. Die Welle Änderung / Laden/ Aus / Ein Schalter verklebt und nun gereinigt. Der Teleskopstange Antennen fehlen, aber einfach ausgetauscht, wenn auch nicht identisch. Die Ferrit-Stabantenne wurde an drei Stellen während des Transports gebrochen und Drähte auf Spulen aufgeschnappt. Es scheint "peak up" mit einem feinen Ukraine stammen Ferritstab (200mm).
Für diesen Post bedanken, weil hilfreich und/oder fachlich fundiert.
Possible answer?
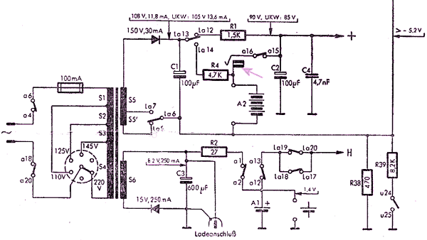
My theory is that the mains plug is meant to be "stowed" in that socket (marked purple on schematic) and that connects the battery. Also it would appear that in Accu. Laden (battery charge) mode there is trickle charge on the 90V HT via the 4k7 Ohm resistor. Thus for use with an Irish/UK 3 pin plug an additional microswitch needs fitted to main Aus/Ein indicator or a shorting link that you remove if using it on mains. Or a Diode across the link!
So still some work to do and LW alignment is out but good French and R4LW. Very lively on VHF too, so all tubes are "working".
Now I can measure inductance of the the four coils and make a set for the LD452AB. Also it's PSU is very similar and it differs most on the VHF (DC90 instead of DF97).
Do you think I have the correct answer on the "missing" and the "link plug" to enable 90V battery?

Meine Theorie ist, dass der Netzstecker sein soll "verstaut" in dieser Buchse (lila markiert auf schematische), und das verbindet die Batterie. Auch scheint es, dass in Accu. Laden (Akku-Ladung)-Modus gibt es auf der Erhaltungsladung 90V HT über den 4k7 Ohm Widerstand. So für die Verwendung mit einem Irish / UK 3 Pin Stecker eines zusätzlichen Mikroschalter ausgestattet braucht, um Haupt-Aus / Ein-Indikator oder ein Kurzschluss Link, den Sie, wenn Sie es am Netz zu entfernen. Oder eine Diode über den Link!
Also noch einige Arbeit zu tun und LW Ausrichtung erfolgt aber gut Französisch und R4LW. Sehr lebhaft auf UKW zu werden, so dass alle Röhren "arbeiten".
Jetzt kann ich messen Induktivität der den vier Spulen und machen einen Satz für die LD452AB. Auch ist es PSU ist sehr ähnlich und unterscheidet sich am meisten auf dem VHF (DC90 statt DF97).
Glaubst du, ich habe die richtige Antwort auf die "fehlenden" und die "Link-Stecker" auf 90V-Batterie zu ermöglichen?
Für diesen Post bedanken, weil hilfreich und/oder fachlich fundiert.
Answer
I got an email confirming
Hello Mike, yes, the label close to the jacks is saying: "When operating radio by batteries, plug in mains plug into the socket" Regards Reiner Scholz
I should have translated the label from German to English!
Thank you Reiner.

Ich bekam eine Bestätigungsmail
Hallo Mike,
ja, wird das Etikett in der Nähe der Buchsen zu sagen:
"When operating radio by batteries, plug in mains plug into the socket"
Viele Grüße Reiner Scholz
Ich sollte das Etikett vom Deutschen ins Englische übersetzt haben!
Vielen Dank Reiner.;
Since an Irish /UK plug can't fit the socket, I have put an 1N4007 diode across the socket/switch contacts to achieve the function automatically.
Da ein irischer / UK-Stecker nicht passen kann die Steckdose, habe ich eine 1N4007 Diode über die Buchse / Schaltkontakte setzen, um die Funktion automatisch zu erreichen.
Sorry für die verstümmelte deutsche via "translate.google"
Für diesen Post bedanken, weil hilfreich und/oder fachlich fundiert.