Radio aus Fernost
Radio aus Fernost
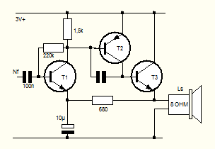
Ein Duschradio (Shower Radio) als Werbegeschenk. Das Radio hat einen Durchmesser von 10cm, es wird von 2 Stück AAA-Batterien gespeist, AM und FM-Bereich, die Trageschlaufe ist die FM-Antenne. Keine Beschriftung, weder Type noch Erzeugerland. Ich habe das Radio geöffnet. Am Print ein IC 16-polig SMD, Beschriftung nicht zu entziffern, 4 Transistoren, 3 davon für die Nf-Verstärkung für den 8 Ohm Lautsprecher. Datum am Print: 2006.4.10. Der Empfang ist nicht besonders, vermutlich liegt das an der kurzen Antenne (Trageschlaufe).
Aus Interesse habe ich den Stromverbrauch gemessen, dieser war enorm, 140mA lautstärkeunabhängig! Wird der Lautsprecher unterbrochen sinkt der Strom auf 5mA.
Hier die Schaltung des Nf-Teiles:

Für diesen Post bedanken, weil hilfreich und/oder fachlich fundiert.