Comments on the Circuits of the first Transistor Radios
Comments on the Circuits of the first Transistor Radios
Comments on the Circuits of the first Transistor Radios
Translated from: Gebert W Anmerkungen zu den Schaltungen der ersten Transistorradios Funkgeschichte 115 (1997) 241-44 by W Gebert and M Burgess
Wolfgang Gebert, Berlin
Telefunken TR-1 and Regency TR-1
Here we add the following commentary to the article "Telefunken Pocket Radios from 1955-1960" in Funkgeschichte Nr. 113 (1)
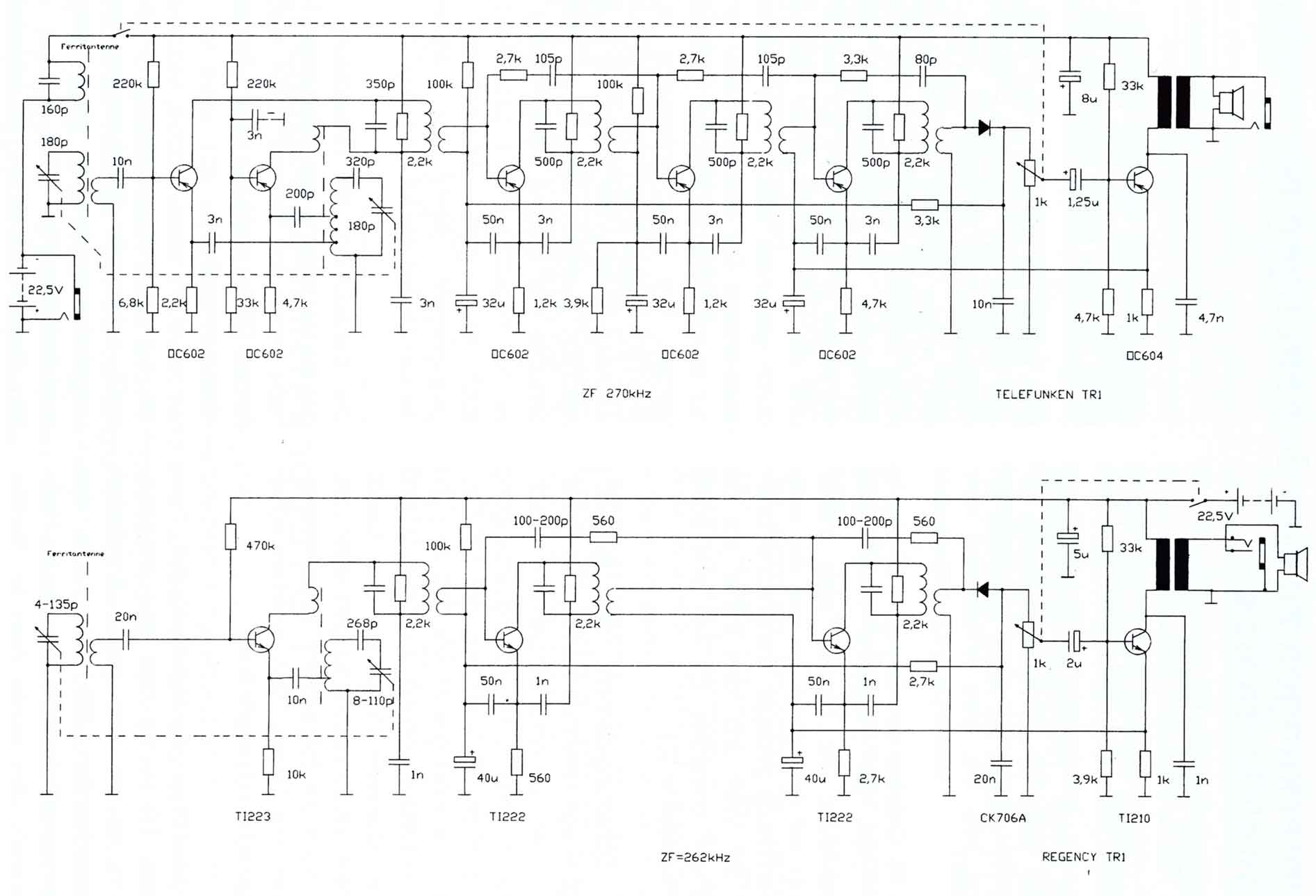
In the USA on the 18th October 1954, the "Regency TR-1," developed by Texas Instruments was launched on the market. It was the first mass-produced transistor receiver in the world and arrived earlier than the professional world expected. It was a true international sensation (2).The circuitry of the Regency shows some peculiarities. The circuit of the self-oscillating mixer stage, the base bias voltage of the second IF stage from the AF power stage, the unusual IF of 262KHz and the supply voltage of 22.5 V are all characteristic of the device. Other experimental circuits of the time, as well as the upcoming transistor receivers from 1955 below, deviate from its circuit design significantly.A great similarity is apparent when comparing the circuit of the "Telefunken TR-1" with the "Regency TR-1" (Fig. 1). After the initial pioneering work in the semiconductor factory at Ulm, it is clear that the Hanover factory became active only after the release of Regency receiver. It could be thought of as follows (but unfortunately there are no relevant authorities):They adapted the Regency’s circuit to their available transistors. Because these were pnp types, the supply voltage needed to be reversed. Also since they had poorer RF characteristics, the IF stages were increased to three and the self-oscillating mixer was replaced by separate mixer and oscillator stages. This was necessary to reduce the mixer transistor noise factor. The intermediate frequency was virtually the same. Of course, the RC components to neutralize the IF stages had to be changed. Moreover, they used the same components values, where possible. (There were, however, scarcely any alternatives.) The speaker was similar to the Jensen model used in the Regency.The claim that the development and manufacture of the Telefunken TR-1 took place in the summer of 1954 (3), is probably questionable. Whether a pocket portable was seen behind closed doors at the Hannover Fair in March 1955, is yet to be determined (4).A Regency TR-1 (with Intermetall transistors) would be shown at the Düsseldorf Radio Exhibition in 1955 by Intermetall (6).
Figure 1: Circuit of the "Telefunken TR-1" dated August 55 (top) compared to the "Regency TR-1" from November 54 (bottom). The similarities are obvious. (click on image for full scale schematic)
RCA Development Circuit and the Sony TR-55
At the beginning of the Fifties interest in Transistor radios did not come from the broadcasting equipment manufacturers. It was the semiconductor manufacturers who wanted to demonstrate the usefulness of their transistors and expand their applications. In particular the Radio Corporation of America (along with Telefunken, both semiconductor and broadcasting equipment manufacturers) had carried out substantial research. RCA showed its first small experimental transistor radio in November 1952 (!), in addition to ten other developmental devices, another in the Summer of 1953 and a third experimental device on or before January 1954. The latter in pocket format. The circuit diagrams of the latter two devices were also published. A comparison of the circuit of the third RCA unit with the Sony TR-55 from August 1955 shows the RCA influence in the RF and IF stages. Using a modified control circuit they replaced the active rectifier with a germanium diode. The altered arrangement of the oscillator, the first IF and the input circuit is determined solely by the fact that the housing of the variable capacitor (the rotors) was grounded (Fig. 2).
I would be very grateful for more information on the theme of "TR-1." I am at w.gebert@gebert-berlin.de
Figure 2 Schematic of the third RCA radio early 54 (bottom) compared to the Sony TR-55, August 55 (top) (click on image for full scale schematic)
Have to ask again stupid:

This is a "full" - transistor receiver?
References
[1] Bogner, G: Telefunken-Taschenradios 1955-1960. Funkgeschichte No. 113 (1997), p 112-125
[2] Wolff, M F: The secret six-month project. IEEE Spectrum, December 1985
[3] o.A.: Transistor Vollsuper. Funk-Technik H. 5, 1956, p 124
[4] o.A.:Radio Mentor H. 6, 1955, p 299: Editorial "Something really new for the Europe was in the air in Hanover but not even demonstrated: Transistor pocket sets and transistor automotive radios.”(ie Radio Mentor suggests that these could be seen unofficially!)
[5] Dr. Rost: Kristalloden-Technik. 2. Aufl., p 417ff.: VolI-Transistor- Mittelwellen-Super. Verlag von Wilhelm Ernst & Sohn, Berlin[6] o.A.: Bericht über die Funkausstellung Düsseldorf. Radio Mentor H. 10, 1955, p 645ff.
published in Funkgeschichte No.115 (1997) S.241-244
Additional References
Funkschau 5 /1956 p.174-175 Schlegel, H.: Der Transistor-Taschen-Super Telefunken TR1
Proceedings of the IRE 8 /1955, p.662ff Holmes, Stanley, Freedman: A Developmental Pocket-Size Broadcast Receiver Employing Transistors
Electronics 7 /1956 p.120-124 n.n.: Transistor Circuitry in Japan
Further reading on the circuitry of the first transistor radios:
Early Transistor Days (Sony TR-55)
Prototype of Raytheon 8TP, the word's second transistor receiver
Attachments:- Gebert-242-WEB_org (109 KB)
- Gebert-244-WEB_org (92 KB)
To thank the Author because you find the post helpful or well done.
Early UK
UK Models
Pye did the earliest UK set under the PAM brand (PAM710). As the transistors had poor frequency response the IF was lowered. The IF was only 315 KHz. 1956
An early Bush (ETR82) based on MB60 case (tube set) / TR82 (all transistor) used a transistor inverter to power DK96 valve so as to manage Shortwave, the rest was transistor. 1959.
Ever Ready Sky Leader was their first all transistor model in 1958.
Many car radios switched from Vibrator or Transistor inverters for HT to running ECH83 and rest of valves of 12.6V and Germanium transistors (push pull PNP with transformer, or complementary PNP/NPN transformerless push pull).
Also some early UK Transistors sets used point to point wiring & tags, like old valve sets. Pye (who made the PAM710) made the 1st Jewel Box Battery Valve set (with mains) using the "traditional" chassis (early 1955), but the 2nd Jewel Case, (Battery only valve model) P114BQ was one of the earliest UK portable Radio sets with a PCB (slightly later in 1955). After the PAM710 they made the transistor P123BQ 1957 (which is like the valise valve sets without a lid) with their own Pye brand, though there are claims that a Pye branded PAM710 exists. Later was the Pye Q3 (also sold as Invicta 30) which was likely early 1959 (listed 1960? here, but Q4 is likely the 1960 Model). The Q3 is inexplicably "Jewel box" styled, i.e. a box with a lid like so many Vidor valve sets and some other 1950s Pye Valve portables.
Pye don't seem to have capitalised on their early transistor developments. While Hacker and Roberts proved there was a market for "quality sound" transportable Transistor sets, the rest of the UK makers in UK factories seem to have made neither the Asian small cheap pocket sized sets nor the "Quality models" in the early 1960s. Five markets for transistors emerged in the 1960 and early 1970s: the cheap and small as possible pocket portable, the Alarm clock Radio (travel and mains versions), the quality Transportable, the All in one "HiFi" and "HiFi separates".
The development of early Pye transistor sets is in BVWS "The Bulletin 2008 3" available as free download to non-members.
German Models
The German battery valve portables (often with VHF and some with HF too) first added transistors as Audio amps, then IF amp with DF97 still for VHF RF/Mixer and maybe DK96, then entirely transistor.
VHF sets in early 1960s
Early VHF models from many makers used third party Mullard or German pre-built transistor modules, e.g. Hacker RP18 using a German module and Roberts using a Mullard module.

To thank the Author because you find the post helpful or well done.
